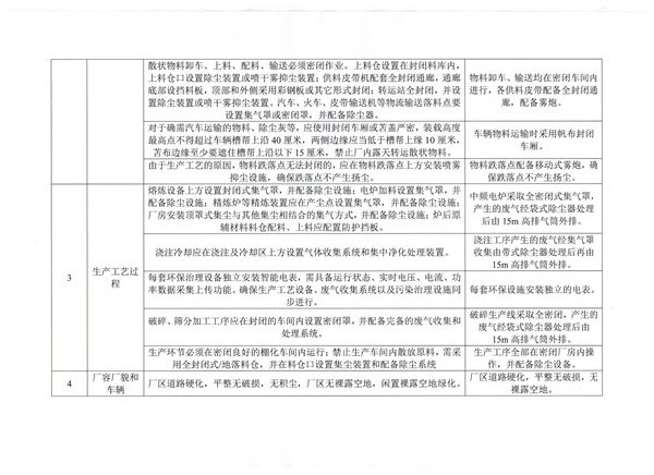
无组织废气治理方案
来源:http://shandong.aysjybyj.com/news335071.html发布时间:2019-08-14





- 上一篇:山东氮化硅铁常用的两种生产工艺
- 下一篇:山东雾化硅铁粉厂家分析硅铁在炼钢中的作用
相关标签:豫北冶金
相关产品RELATED PRODUCT
相关新闻RELATED NEWS
- 山东研磨重介质硅铁粉的生产工艺2026-01-07
- 山东雾化球形重介质硅铁粉主要具备哪些用途2025-12-24
- 山东硅铁球具备哪些应用优势2025-12-10
- 氮化硅铁的储存和运输注意事项2025-11-26






